
|
|
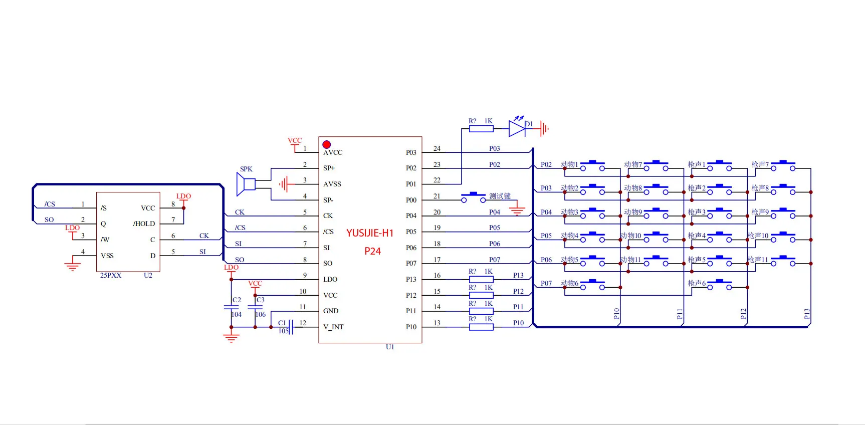
Product Name: YUSIJIE-H1 Dog cat cow bird frog tiger various animals call 10 kinds of gun sounds eating chicken explosion sound integrated IC module
Product Model: YUSIJIE-H1
Click Times: Times
Product Description Previous
【Next】
|










+8613922945431
+8613922945431
